RUN as ONE ‒ Tokyo Marathon(準エリート)とは、全国のランナーと大会を支える人々がひとつとなり、マラソンムーブメントをより一層盛り上げていくこと、全国レベルの競技力の向上を目的とし、東京マラソン15からスタートしたプログラムです。 各都道府県の陸上競技協会及び大会と提携し、成績上位者に「準エリート」として東京マラソン18の出走権を付与します「東京マラソン15」のエントリーが受付中ですね !エントリーはお済みですか? 前回大会では、マラソンとSNSを連携させた"KONICA MINOLTA presents social_marathon in TOKYO 14"を実施いた東京マラソン♪( ´ `) どーも、尾尻です♪ 先日の日曜日に、日本マラソンのビッグイベント「東京マラソン」が開催されましたね~! タグ : 東京マラソン15 タイム トライアル(21

Landry Da Teresa Landrydateresa Twitter
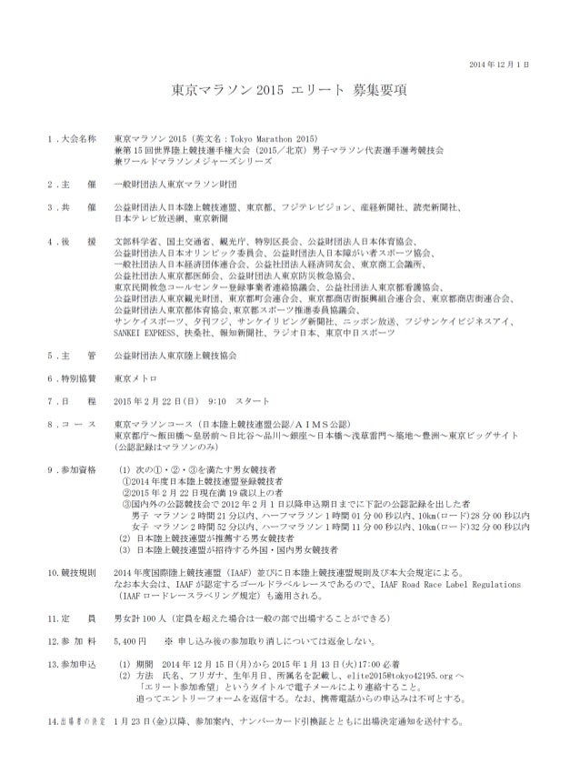
東京マラソン 2015 タイム
東京マラソン 2015 タイム-概要 東京都および日本陸上競技連盟により設立された「一般財団法人東京マラソン財団」が主催した3度目の大会となった。 また、東京都が年夏季オリンピック招致を行う最中に行われた大会だったため、招致活動と連動して展開された。 この回から、「ワールドマラソンメジャーズ」6番東京マラソン15開催まで残り3ヶ月! 日本を代表するオリンピアンらが、ランナーを強力サポート! 日時 11月22日(土)8:30 ~ 17:00 場所 駒沢オリンピック公園総合運動場 陸上競技場(世田谷区駒沢公園1‐1) 14年11月22日(土)にオフィシャルイベント『5000mタイムトライアル&ランニングクリニック』を開催しました。 当イベントでは、10代~70代の



東京マラソンに猪木 ウルティモ 三州ツバ吉は好タイムで完走 矢野通 Xの経緯 週刊ファイト
東京マラソン15、芸能人・有名人の結果(タイム)のまとめ (☆16年2月28日 追記 : 最新、 16年 版 のまとめ記事 をアップ。 いま時間が無いので、取り急ぎ分かってる結果のみで記事をアディオスプロで東京マラソンひとりタイムトライアル! YouTube Sportsbook March Madness 4256 30sec Watch later Share Copy link Info Shopping Tap to unmute横浜マラソン15大会を盛り上げる「横浜マラソンEXPO15」は、パシフィコ横浜展示ホール (みなとみらい地区)にて3月13日 (金)~14日 (土)の2日間に渡り開催いたします。 大会当日は選手通過に際し、交通規制が行われます。 車両でのお出かけはご遠慮ください。 横浜マラソン15を盛り上げていただく、大会ゲストが決定しました。 横浜マラソン15では
ランナー推薦基準タイム マラソン 男子2時間55分00秒以内 女子3時間40分00秒以内 ハーフ 男子1時間21分00秒以内 女子1時間45分00秒以内等 ハーフ 男子1時間05分00秒以内 女子1時間15分00秒以内 無 ※東京マラソンの規定である6時間40分以内で完走できる方15年 2月22日 第9回 東京マラソン15 2時間27分48秒(自己ベスト) 15年 6月 7日 第28回 東南アジア競技大会シンガポール 東南アジア第6位2時間42分39秒(カンボジア代表) 16年 2月28日 第10回 東京マラソン16 2時間32分12秒 16年 8月21日Feb 22, 15 · 東京マラソン15 女子マラソン結果(PDF) ちなみに、結果をひと通りみたところ、今井正人選手が何と2時間07分台で日本人トップの第7位に入ったようですね。
セイコーホールディングス株式会社(代表取締役社長:中村 吉伸、本社:東京都港区 以下「セイコー」)と一般財団法人 東京マラソン財団(理事長:櫻井 孝次、所在:東京都江東区 以下「東京マラソン財団」)は、16年2月28日(日)に開催される東京マラソン16(主催:東京マラソン財団富山マラソンはRUN as ONE – Tokyo Marathon (準エリート)の提携大会です。 RUN as ONE ‒ Tokyo Marathon(準エリート)とは、全国のランナーと大会を支える人々がひとつとなり、マラソンムーブメントをより一層盛り上げていくこと、全国レベルの競技力の向上を目的とし、東京マラソ東京マラソン (とうきょうマラソン、 英語 Tokyo Marathon )は、 07年 に始まった 東京都 で行われる マラソン 大会。 正式名称には末尾に開催年が付され、第1回大会では「東京マラソン07」である。 毎年3月(18年大会までは2月開催)に開催される。 13年大会から ワールドマラソンメジャーズ に加入し、世界の主要なマラソン大会のひとつとなった 。 「東京



東京マラソン完走 梅華会グループ 理事長ブログ


src904 15年02月
RUNに関する情報を配信しています。チャンネル登録はこちらから ⇒ http//googl/NWNwXr MAURTENドリンク(マラソンにおすすめの走る楽しさで「人と人をつなぐ」「健康な毎日をつくる」 「社会をよくする」をミッションとする東京マラソン財団。 その活動実績をデータでご紹介します。 東京マラソン累計参加者数 461,5 名 (07大会~大会) ONE TOKYO会員総数 619,632 名 (プレミアムメンバー、クラブメンバー) クラブメンバー数 VOLUNTAINER会員数 33,545 名 (年3月31日時点) チャリティ寄付東京マラソン15☆ 大杉亜依里 前へ 次へ 東京マラソン15☆ 完走! そして、自己ベストも更新できましたタイムは、です。 マラソンは、毎回感じるものが違いますが今回の東京マラソンで一番強く感じたことは、仲間や、力を貸してくれる方、応援してくれ シンプル カード 大杉亜依里



Running The Tokyo Marathon Jeffrey Donenfeld



東京マラソン 15 日本最大の参加案内とナンバーカード引換証を一挙公開 スタートブロックaです
フルマラソンベストタイム歴代10傑 15 2.11.46 (第10回)東京マラソン16(16.2.28)12位 ※学生3位『大東京祭り イベント01』 (防衛庁前) 陸上自衛隊中央音楽隊応援 『大東京祭り』として 28ヶ所で応援イベントが有ります。 東京大マラソン祭り15の観客数は、 約451,000名だったそうです。 run友 エイ!! 「ツライのは気のせい!? ラン友ファイト!!」東京マラソンは、コロナウイルスの影響により一般の部は中止になりました。 そのため、東京マラソン21では、東京 第9回(15) 94倍 自己ベストタイム(ネットタイム) フルマラソン:3時間30分23秒(18防府読売マラソン) ハーフマラソン:1時間28分38


東京マラソン100 参加できる方法 Aki Runner


日本と世界のマラソン 15東京マラソン 結果 ラップタイム
東京マラソン15が明日、2月22日に開催されます!! マラソンで芸能人と言えば、真っ先に思いつくのが猫ひろし。 芸能人マラソンタイム歴代1位の記録保持者です。 カンボジア国籍を取得してロンドンオリンピックへの出場を狙っていたことは有名ですが、東京マラソンにも度々出場してい東京マラソン15の「東京マラソン15」大会結果検索 東京マラソン15 大会結果 東京マラソン 15 東京がひとつになる日。 東京マラソン15 大会結果/Results of TOKYO MARATHON 15女子 2,490人 完走記録6時間以上 7時間未満 5,157人 151% 男子 3,500人 女子 1,657人 ※1 抽選対象 28,400人/エリート、準エリート、先行、チャリティランナー除く ※2 抽選対象 400人/被災地支



東京マラソンで中年オヤジがつかんだもの スポーツ 東洋経済オンライン 経済ニュースの新基準



Tokyomarathon 15 Elite Field
東京ビッグサイト(日本陸上競技連盟/AIMS 公認コース) 10km: 東京都庁~飯田橋~皇居前~日比谷公園(記録は公認されない・順位はネットタイムによる) 競技規則《東京マラソン15》 参加者43名(男性37名/6名)最高タイム 3時間13分00秒 《東京マラソン14》 参加者48名(男性42名/女性6名)最高タイム 3時間16分56秒



ホノルルマラソン 19年の芸能人ランナーはアンジャッシュ渡部健さんでした 吉田沙保里さんはナビゲーターで登場 ホノルルマラソン 芸能人歴代出場一覧と完走タイム ヨムラン


世良耕太のときどきf1その他いろいろな日々 Ssブログ



H Hiura Hhiura Twitter



メルカリ 東京マラソン15 趣味 スポーツ 実用 400 中古や未使用のフリマ



2回目のフルマラソンでタイムを22分縮めた私がやったこと No Running No Life



川内優輝 Wikipedia



東京マラソン17 コースガイド アシックス Japan Asics



東京マラソン 最高齢完走者 90歳 がかっこよすぎて 泣いてしまいました



新着情報 トヨタ自動車九州 陸上競技部 闘走走覇 とうそうそうは


東京マラソン18の芸能人 有名人の参加者まとめ予想 Runhub ランハブ


東京マラソン ブログ ジョッグ



ホノルルマラソン一緒に走った有名人タイムとおしゃれなファッション見てね



速報終了 大迫の記録を破るのは誰 びわ湖毎日マラソン 東京オリンピック速報 オリンピック パラリンピック 読売新聞オンライン



東京マラソンナビ 第3回 レースに必須のウェア グッズ紹介 スポーツナビdo



東京マラソン15 Jnaチャリティランナー3名完走いたしました Jna活動報告



One Tokyo



東京マラソン 15 大会結果と完走率



Tokyo Girls Run Tgr 東京マラソン 15 事後レポート フルマラソン初挑戦の水沢アリー大健闘 涙の完走 株式会社w Tokyoのプレスリリース



東京マラソンに猪木 ウルティモ 三州ツバ吉は好タイムで完走 矢野通 Xの経緯 週刊ファイト



東京マラソン 17 結果 速報 リザルト



東京マラソン当日に号外発行 イベント協賛と号外広告 インタビュー 企業インタビュー Ojo



Landry Da Teresa Landrydateresa Twitter


15年の記録



東京マラソン15観戦記 計測工房社長 藤井拓也のブログ



東京マラソン17をtwitterで振り返る Snsコラム ホットリンク



東京マラソン15観戦記 計測工房社長 藤井拓也のブログ



東京マラソン15 15年2月22日 出場レポート 3時間16分40秒 Mydrive Jpへようこそ



セイコー プロスペックス スーパーランナーズシリーズより 東京マラソン15 記念限定モデル2機種を発売 自らのゴール達成を目指すランナーに贈る メダルカラー限定モデル ニュース セイコーウオッチ


週刊marusho Vol 1 数字について考えた月曜日 足立区の印刷会社なら 株式会社丸庄



東京マラソン15で誕生した世界一 マラソンでギネス世界記録を獲る ギネス世界記録



フルマラソン挑戦11回目のサブ3 5ふりかえり 14年からフルマラソンに挑戦して4年 11回目でsub3 5 3時間半 を切 By Takeshi Kakeda Kkd S Remarks Medium



Starts Tokyo Marathon 15 Reports 東京マラソン15 スターツ大会レポート


東京マラソン15を0 楽しむ コースの魅力 徹底ガイド



食べられる ウェアラブルバナナ 東京マラソン15に登場 タイムや心拍数をバナナに表示 はてなニュース



感想日記エントリーで振り返る15年のマラソン大会履歴 餃子ランナーは電子機器の夢を見るか


あなたは勝てる 有名人のフルマラソンタイムを一覧にまとめてみた 俊足ノート



最新版 東京マラソン21 大会概要や日程 エントリー方法や時期 過去の抽選倍率 コース おすすめ宿泊エリア 全まとめ ゴルファン Golfun



東京マラソン 15 日本最大の参加案内とナンバーカード引換証を一挙公開 スタートブロックaです



東京マラソン15 Run Trail 別冊 本 通販 Amazon



東京マラソン15 東京の旅行記 ブログ By Kaz Umiさん フォートラベル


東京マラソン 社会貢献活動 日本財託の特長 日本財託



東京マラソン 15 結果速報はランナーアップデートで


東京マラソン15 完走タイム が刻 東京マラソン財団 Tokyo Marathon Foundation Facebook



ランニングマガジン クリール 18年 03 月号 特集 東京マラソン攻略ガイド クリール編集部 本 通販 Amazon



イベントエントリー



東京マラソン 15 結果速報はランナーアップデートで


伊達ハーフマラソン15 作 Ac北海道



フルマラソン挑戦11回目のサブ3 5ふりかえり 14年からフルマラソンに挑戦して4年 11回目でsub3 5 3時間半 を切 By Takeshi Kakeda Kkd S Remarks Medium



きのしたゆみこ E Moshicom イー モシコム



Starts Tokyo Marathon 15 Reports 東京マラソン15 スターツ大会レポート



東京マラソン15 最大で約6時間の通行止め 都内の交通規制情報 はてなニュース



Jin Ishiijkネタブログ 東京マラソン15に出場してきました 東京マラソンexpo編



タイムに影響大 フルマラソンに最適な気温とは ウェザーニュース



東京マラソン2015 versus 香川県坂出市内のスポーツクラブ



東京マラソン15 数字で見る 大イベントの実態 Cycle やわらかスポーツ情報サイト



東京マラソン15 インプラント 小児 審美 矯正のすまいる歯科



日本と世界のマラソン 15東京マラソン 結果 男女上位100名 完走率



Jin Ishiijkネタブログ 東京マラソン15に出場してきました 大会当日編



東京マラソン15 一期一会の旅物語


憧れの東京マラソン 3 ゆっくり憩う 行こう



東京マラソンに猪木 ウルティモ 三州ツバ吉は好タイムで完走 矢野通 Xの経緯 週刊ファイト



マラソン Wikipedia



仲本智之 Nakamotosatoshi Twitter



藤原新 Wikipedia



ランナーズチップを切り開いて中を見てみた Techforlearning S Blog



Tgcオフィシャルランニングチーム Tokyo Girls Run Tgr 出走 Jalホノルルマラソン15 レポート 株式会社w Tokyoのプレスリリース


全員好タイムでの完走 走ってきました東京マラソン Tokyo Girls Run
_-_%E3%82%B3%E3%83%94%E3%83%BC.jpg)


Mgcファイナルチャレンジ 男子第2戦 東京マラソン展望 日本陸上競技連盟公式サイト



東京マラソン15 15年2月22日 出場レポート 3時間16分40秒 Mydrive Jpへようこそ


コスプレ記者が 東京マラソンに当たったら The Borderless ザ ボーダレス



東京マラソン2015完走記 画像編その6 マラソン遠征記


水沢アリー 公式ブログ 42 195km Powered By Line



東京マラソン15 Jnaチャリティランナー3名完走いたしました Jna活動報告



東京マラソン 15 結果速報はランナーアップデートで


東京マラソン15を0 楽しむ コースの魅力 徹底ガイド



東京マラソン Wikipedia



東京マラソン15 Jnaチャリティランナー3名完走いたしました Jna活動報告



横浜マラソン15 オールスポーツコミュニティ 横浜マラソン15公式フォトサービス


チーム人生はマラソンだ メンバーブログ


株式会社ボールド 祝 新崎技術顧問 東京マラソン完走 目標タイム達成 فيسبوك



フジテレビ 本大会初 全完走者のフィニッシュシーンの動画を無料でライブ配信 東京マラソン15 フジテレビ系列 独占生放送 2月22日 日 9時 生放送 株式会社フジテレビジョンのプレスリリース



なんというサプライズ 東京マラソン15に挑戦 必死の思いで完走すると 嬉しすぎるプレゼントが待っていた らばq


Hominwiki Mylab Completion



東京マラソン 15 日本最大の参加案内とナンバーカード引換証を一挙公開 スタートブロックaです



ホノルルマラソン一緒に走った有名人タイムとおしゃれなファッション見てね



ランニングが趣味になった日 山中 真 Note



機動警察パトレイバー イングラム出動 東京マラソンを警備 ねとらぼ



東京マラソン Wikipedia



食べられる情報端末 ウェアラブルバナナ 東京マラソンでドールが提供 n R
0 件のコメント:
コメントを投稿